2025河北新高考政治試卷真題及答案解析,附考點題型及分值分布
時間:2025-09-23 16:19:13
來源:精英考試網
作者:kokkuri
歷年高考真題卷對于高中生來說彌足珍貴,考過的試卷雖已過時,但真題卻不會完全過時。每一道真題蘊含的知識點、命題思路、階梯邏輯等對于考生來說極具參考價值,綜合多年的高考真題,考生可以從中發現命題規律和考試大綱,把握考試重點,有利于進行接下來的復習和備考。目前河北省2025年高考政治真題已然公布,感興趣的同學趕快來獲取吧!

2025河北新高考政治試卷真題及答案解析
河北省屬于新高考“3+1+2”省份,高考政治科目一般于6月9日下午14:30 - 15:45舉行考試,考試時長75分鐘,試卷滿分為100分。另外,根據該省高考賦分制度來看,政治屬于再選科目,需要將卷面分進行賦分轉換,最終以等級分形式計入考生總成績。
由河北省2025年高考招生規定可知,該省政治卷由本省教育考試院自主命題。據分析,河北政治卷主要題型為單選題和非選擇題,每年試卷各小題考察的知識點會有所調整,以下僅展示2025年河北高考政治卷的題型、分值及考點分布情況,可供參考。
試卷結構:單選題(16題,共48分)+非選擇題(4題,共52分)=100分
| 題型 | 題號 | 考點 | 分值 |
| 單選題(本題共16小題,每小題3分,共48分) | 1 | “四個偉大” | 3分 |
| 2 | 推動高質量發展 | 3分 | |
| 3 | 企業經營 | 3分 | |
| 4 | 加強黨的建設 | 3分 | |
| 5 | 人民代表大會制度 | 3分 | |
| 6 | 文化與經濟、民族精神 | 3分 | |
| 7 | 改革開放、中國特色社會主義的創立 | 3分 | |
| 8 | 唯物辯證法的矛盾觀和聯系觀 | 3分 | |
| 9 | 認識論 | 3分 | |
| 10 | 綜合國力、國家實力 | 3分 | |
| 11 | 經濟全球化與中國 | 3分 | |
| 12 | 國際視野與國際人才 | 3分 | |
| 13 | 著作權 | 3分 | |
| 14 | 自主創業、依法納稅、仲裁 | 3分 | |
| 15 | 合同、侵權責任、證據 | 3分 | |
| 16 | 不完全歸納推理 | 3分 | |
| 非選擇題(本題共4小題,共52分) | 17 | 推動高質量發展、經濟全球化 | 12分 |
| 18 | 全面依法治國、贍養義務、社會主義核心價值觀 | 18分 | |
| 19 | 社會歷史的本質、建設文化強國、推動認識發展 | 16分 | |
| 20 | 強制思維發散的技法 | 6分 | |
| 考點分析來源于網絡 | |||
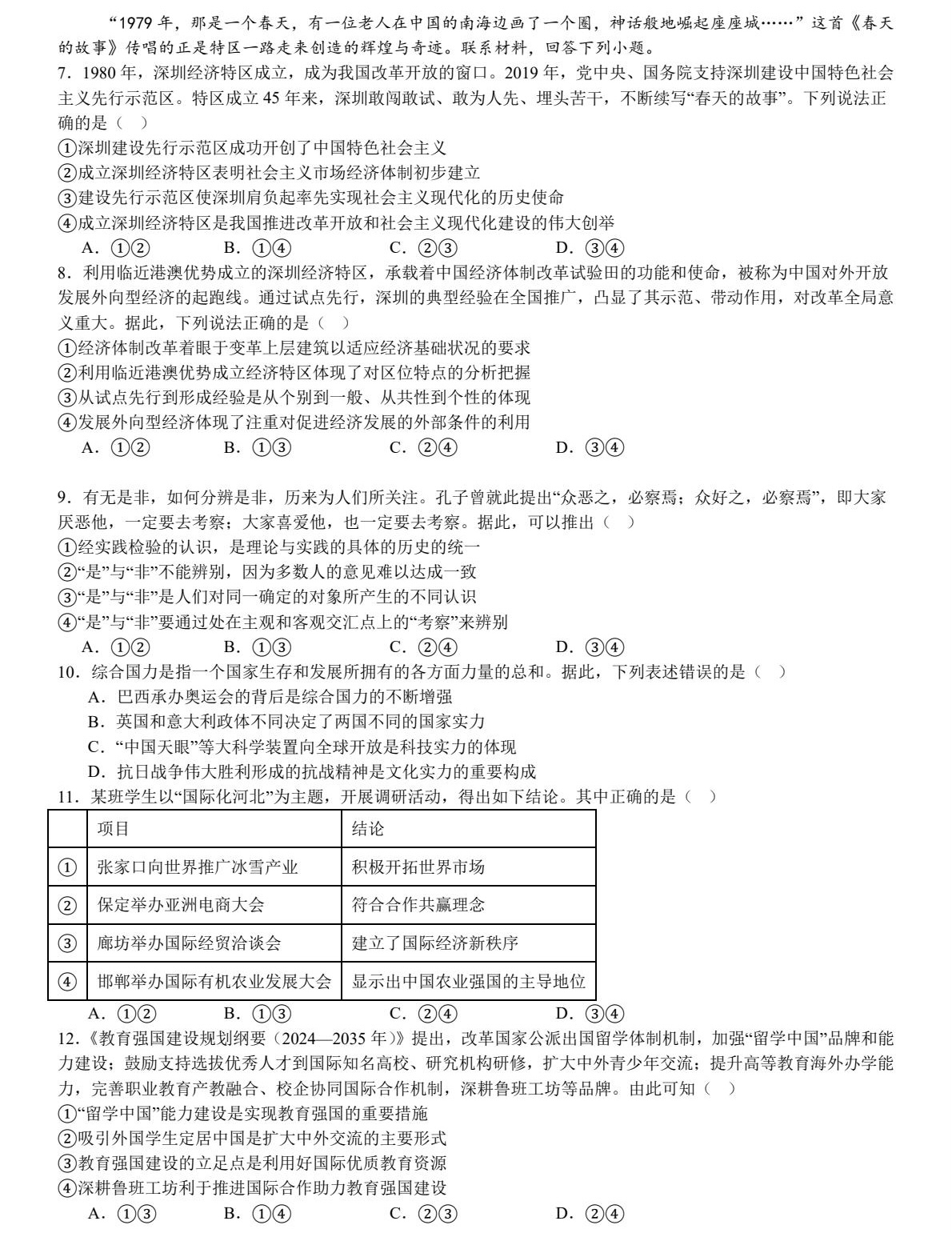
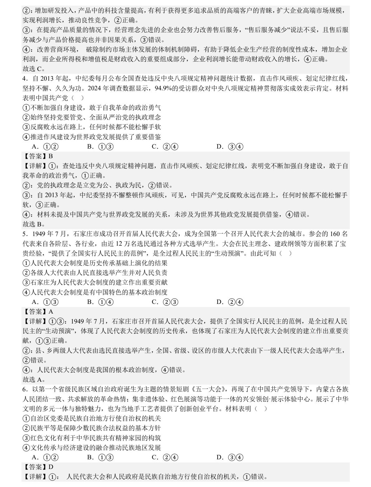
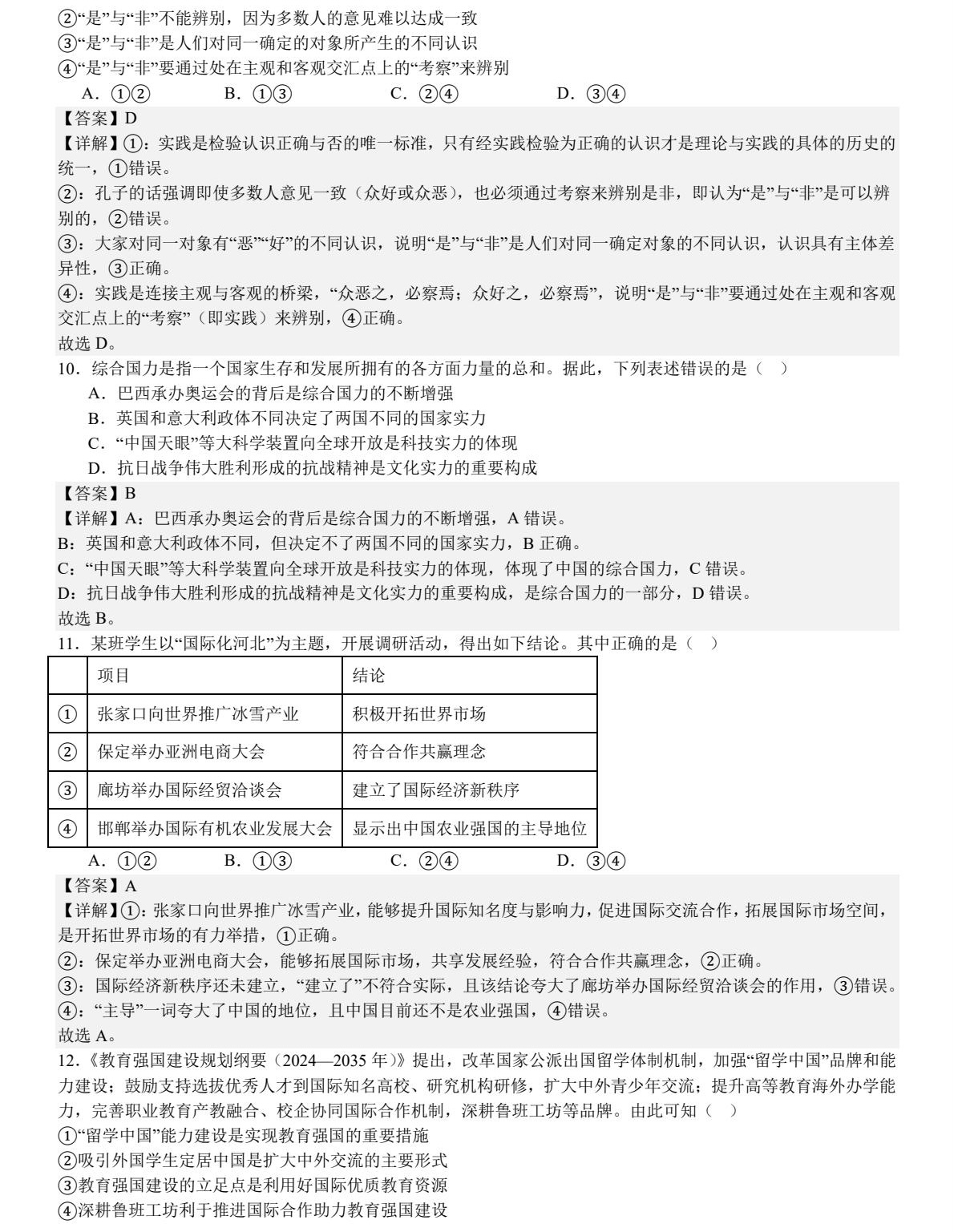
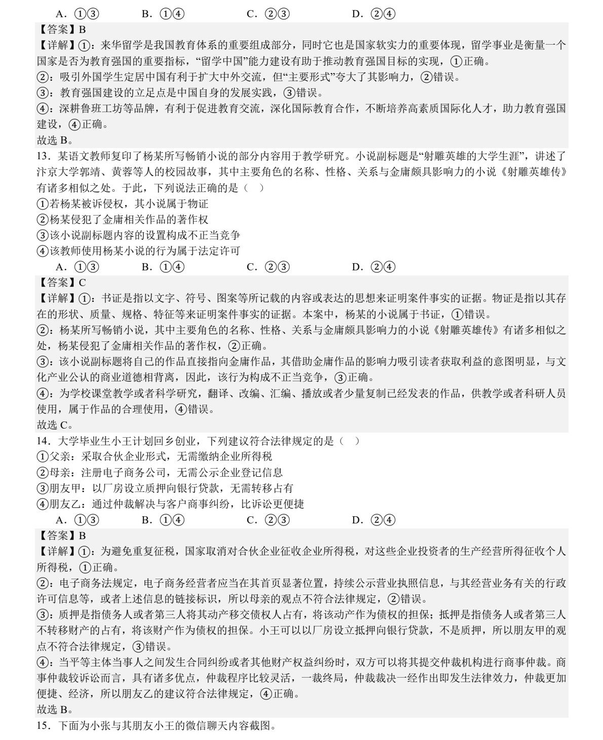
2025河北高考政治試卷真題及答案解析
試卷真題:




答案解析:










以上資料僅供參考,具體請以實際情況為準!
相關閱讀
-
2025南京市民辦二本院校排名-南京最好的民辦二本大學是哪所(附院校名單)民辦二本雖然不如公辦本科那樣吃香,但對于高考生而言其依舊是不可或缺并具有重要意義的。民辦二本能為學生提供本科升學機會,讓畢業生擁有和公辦本科生同等的學...作者:kokkuri 時間:2025-09-23 -
學建筑學最好的大學是哪個2025建筑學最厲害的大學名單排名一覽表(2026參考)很多學生從小就對建筑比較感興趣,希望將來能夠在該領域學有所成,獲得職業成就,所以就非常關心哪些大學的建筑學專業比較好,目前來說我國開設建筑學專業的大學...作者:山海 時間:2025-09-22 -
藝術類本科提前批什么意思和本科批有什么區別?報考條件有哪些?在高考志愿填報時大家可以發現有不同的批次,每一個批次高考志愿填報及錄取時間都存在差異,就比如說最先開始填報及錄取的批次為提前批,像很多的學生對于藝術類...作者:山海 時間:2025-09-22 -
昆明公辦本科大學有哪些2025完整名單排名-昆明最好的公辦本科大學推薦在志愿填報時廣大學子普遍想要報考公辦大學,畢竟相比民辦大學,公辦大學的優勢還是比較多的,如學費合理、教學資源豐富、學習氛圍濃厚、就業競爭力強等等,很多...作者:山海 時間:2025-09-22 -
南寧公辦本科大學有哪些2025完整名單排名-南寧最好的公辦本科大學推薦在志愿填報時廣大學子普遍想要報考公辦大學,畢竟相比民辦大學,公辦大學的優勢還是比較多的,如學費合理、教學資源豐富、學習氛圍濃厚、就業競爭力強等等,很多...作者:山海 時間:2025-09-22 -
石家莊公辦本科大學有哪些2025完整名單排名-石家莊最好的公辦本科大學推薦在志愿填報時廣大學子普遍想要報考公辦大學,畢竟相比民辦大學,公辦大學的優勢還是比較多的,如學費合理、教學資源豐富、學習氛圍濃厚、就業競爭力強等等,很多...作者:山海 時間:2025-09-22
最新文章
- 高考分數相同位次怎么排名的?高考同分排序規則是什么?
- 新高考全國一卷的省份有哪些 全國新高考一卷使用地區
- 2023高考位次怎么查詢?高考位次查詢系統入口在哪里
- 新高考原始分和賦分是什么意思?新高考是按賦分還是原始分錄取?
- 高考位次計算方法公式是什么?高考一分一段表如何換算位次?
- 2025新高考死亡組合,新高考不建議的選科組合(附3+1+2賦分誰最吃虧)
- 天津高考新政策是3+1+2還是3+3?2023年天津高考新政策細則解讀
- 2024新高考一卷數學題型改變了嗎變化分析及備考建議,命題人是誰?
- 浙江新高考政策選科怎么選,浙江新高考七選三哪個組合好
- 新高考英語和老高考英語有什么區別,新高考英語題型及分值介紹
推薦閱讀
- 2025南京市民辦二本院校排名-南京最好的民辦二本大學是哪所(附院校名單)
- 2025河北新高考政治試卷真題及答案解析,附考點題型及分值分布
- 學建筑學最好的大學是哪個2025建筑學最厲害的大學名單排名一覽表(2026參考)
- 藝術類本科提前批什么意思和本科批有什么區別?報考條件有哪些?
- 離本科線差幾分可以報本科嗎?離本科線差一分怎么辦?
- 昆明公辦本科大學有哪些2025完整名單排名-昆明最好的公辦本科大學推薦
- 南寧公辦本科大學有哪些2025完整名單排名-南寧最好的公辦本科大學推薦
- 石家莊公辦本科大學有哪些2025完整名單排名-石家莊最好的公辦本科大學推薦
- 濟南公辦本科大學有哪些2025完整名單排名-濟南最好的公辦本科大學推薦
- 高考檔案自由可投是沒被錄取嗎?2026自由可投是滑檔了嗎?